Thomas Bromely

portrait
Contents

Personal and Family Information

Thomas was born about 1589 in England, the son of Francis Bromely and Joice Leighton.

He died in 1609 in England.

His wife was Eleanor Jenks. They were married, but the date and place have not been found. They had no known children.

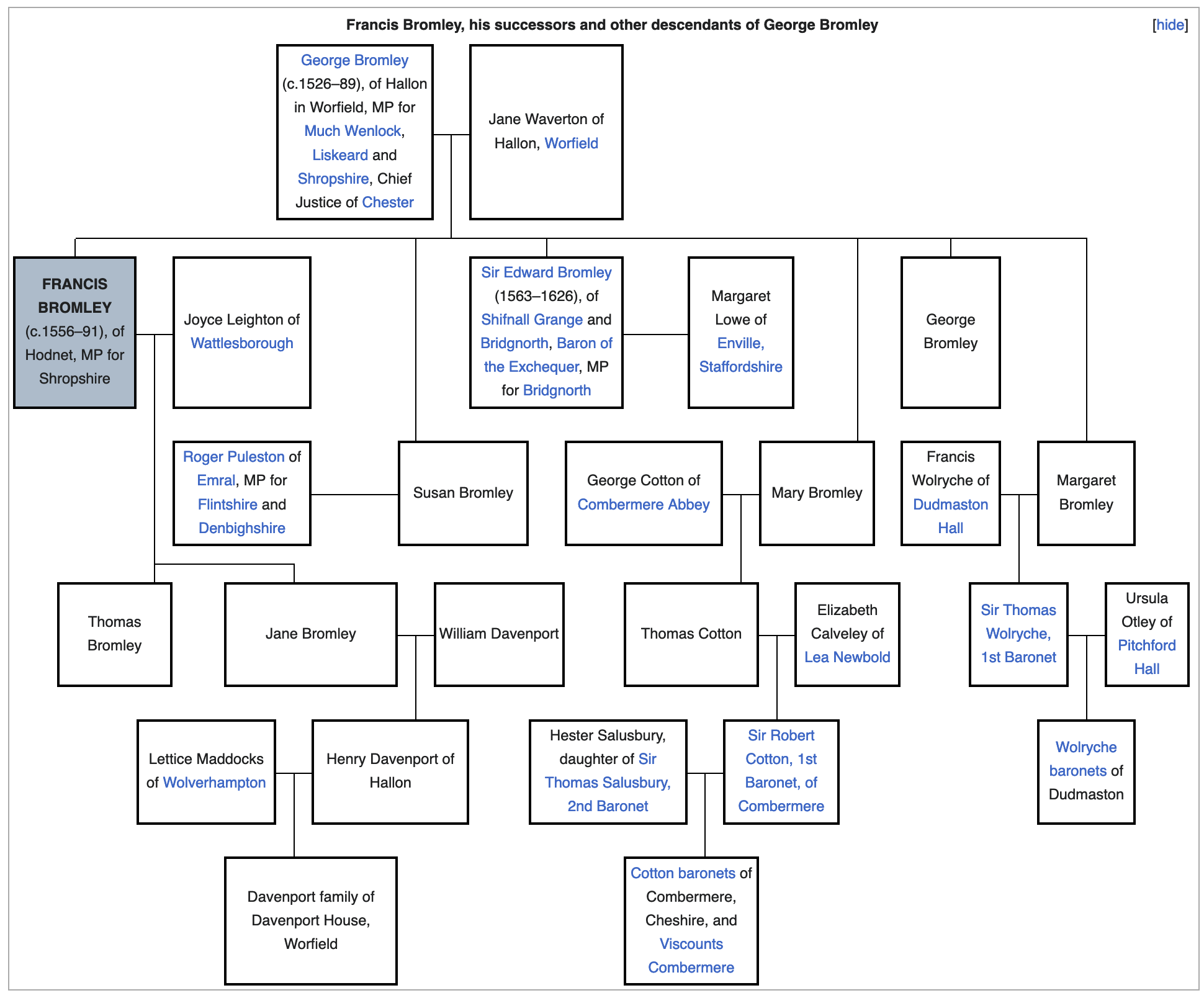
Pedigree Chart (3 generations)


 

Thomas Bromely
(c1589-1609)

 

Francis Bromely
(c1556-c1591)

 

George Bromely
(c1526-1590)

 

George Bromely
(c1490-1533)

+
   

Jane Lacon
(c1507-?)

+
   

Jane “Joane” Wannerton / Waverton / Waterton
(1540-1606)

 

John Wannerton
(c1510-?)

 
   

Alicia Barker
(c1510-?)

 
   

Joice Leighton
(c1556-?)

 

Edward Leighton
 

   
 
 
     
 
 
     
 
   
 
 
     
 
 

Events

EventDateDetailsSourceMultimediaNotes
BirthABT 1589
Place: England
Death1609
Place: England

Multimedia

media
Bromley Visi...
media
Francis Brom...

Notes

Note 1

!StyleName: Bromely, Thomas of Bridgenorth [~1589 - 1609]

!Source: Shropshire Archaeological and Natural History Society [Great Britain]. Transactions of the Shropshire Archaeological and Natural History Society [Kindle Locations 3427-3428].

Thomas Bromeley's widow, Dame Eleanor Egerton was lady of the manor in 1630. She was also widowed a third time ot Sir Richard Edgerton.

!Source: https://en.wikipedia.org/wiki/Francis_Bromley

Francis Bromley

…,

Marriage and family

-

Bromley married in 1581[1] Joyce Leighton, Latinised as Jocosa in the Heraldic Visitation[11] and elsewhere, although this is a misunderstanding of the name.[12] Joyce Leighton was the daughter of:

-

Edward Leighton of Wattlesborough.

Anne Darrell, daughter of Paul Darrell of Lillingstone Dayrell, Buckinghamshire.

-

This was a marriage of equals, with both partners coming from the dominant group of county gentry families. Edward Leighton was a powerful force politically in Shropshire during the 1580s.[13] He was a member of the Council in the Marches and became custos rotulorum of his county in 1587.

Francis Bromley and Joyce Leighton had two children:[2]

-

>>>>

Thomas Bromley, the heir, who married Eleanor Jenks[14] but died without issue in 1610, leaving the Bromley estates to Edward Bromley, Francis's younger brother. Edward died in 1626, also without issue, leaving them to Sir George's third son, also called George.[6]

<<<<

Jane Bromley, who married William Davenport.[14]

-

Hallon became the focus of a bitter legal wrangle, lasting over several decades, the origin of which is recounted by Randall, the historian of Worfield, with some apologies for straying into the "region of tradition, but tradition fortified by facts."[15] Joyce Leighton remarried after the death of Francis Bromley, becoming the second wife of Walter Wrottesley of Wrottesley Park, near Tettenhall: a remarriage mentioned by the Visitation of Shropshire[11] and Burke's Peerage.[16] William Davenport and Jane Bromley allegedly eloped after a secret and forbidden courtship in the grounds of Wrottesley.[15] Subsequently, they put forward a claim to Hallon, which Edward Bromley had assumed was his. The family dispute was ultimately to be resolved in the Davenports' favour, with Hallon becoming Davenport House.

!Source: http://search.shropshirehistory.org.uk/collections/getrecord/CCA_X3614_1_4_37/

Exemplification of recovery, Hopewood, Sidbury and Astley Abbots

Identity

Document Reference: 3614/1/141

System Reference: X3614/1/4/37

Details

Level: File

Date: 12 Feb1661

Description: Between John Tyrer, Gent., demandant, and John Dovey, gent, tenant with Sir Henry Littleton Baronet and Thos.Tyrer, gent. Recovery of tenement and lands at Hopewood, Sidbury and Astley Abbots.

X3614: HASLEWOOD FAMILY AND ESTATE COLLECTION [1354-1959]

X3614/1: STEPHENS FAMILY

X3614/1/4: Deeds [1354-1744]

X3614/1/4/37: Exemplification of recovery, Hopewood, Sidbury and Astley Abbots [12 Feb1661]

!Source: http://search.shropshirehistory.org.uk/collections/getrecord/CCA_X3614_1_4_38/

Deed re Hopewood, Sidbury, Astley Abbots

Identity

Document Reference: 3614/1/142

System Reference: X3614/1/4/38

Details

Level: File

Date: 20 Sep1661

Description: [1] Henry Bromley of Holte Castle, Worcester, Esq, son and heir of Sir Thomas Bromley, knight deceased, John Bromley of Barborne, Worc, Esq, son of Sir Thomas Bromley, deceased, Henry Jamesof Rydmanley Addams, Worc., Esq, and Thomas Whittaker of Grynsley, Worc., Gent.

[2] Sir Henry Lyttleton of Franckley, Worc., Bt, ThomasTyrer, Inner Temple, London

[3] Sir John Tyrer of Clinley-Lovett, Worcester, Gent, and John Dovye, of Nordley, Alveley, Salop

[4] Humfry Grove of Hall Close, Alveley, Gent, and John Grove, gent, son and heir apparent of Humphrey Grove and Katherine Bromley, one of the daughters of the said John Bromley.

Consideration of his maternal love and affection for Katherine Bromley and Mary, Anne, Frances, Victoria and Beatrice Bromley and in consideration of marriage between John Grove and Katherine Bromley and for raising of 500 as marriage portion of K.B. to Humfrey Grove.

Henry and John Bromley to [2] forever the manor of Hopewood, with all appurtenances and all other lands late of Sir Edw. Bromley, Knight, Baron of the Court of Exchequer in Hopewood, Sidbury and Astley Abbots and all the Rectory or Parsonage impropriate of Albrighton, and all appertaining lands, buildings and rights to their own use and behoof as freehold tenants until after mentioned fine of recovery is levied, at Hilary Term following in the Court of Common Pleas.

H.G. to hold Albrighton Rectory until marriage portion paid and to receive 30 p.a. out of pertaining rents until payment.

X3614: HASLEWOOD FAMILY AND ESTATE COLLECTION [1354-1959]

X3614/1: STEPHENS FAMILY

X3614/1/4: Deeds [1354-1744]

X3614/1/4/38: Deed re Hopewood, Sidbury, Astley Abbots [20 Sep1661

!Source: http://search.shropshirehistory.org.uk/collections/getrecord/CCA_X3614_1_4_39/

Deed re Hopewood, Sidbury, Astley Abbots

Identity

Document Reference: 3614/1/143

System Reference: X3614/1/4/39

Details

Level: File

Date: 1661

Description: Indenture of a fine between [1] Sir Henry Littleton. Baronet and Thomas Tyrer, Gent and [2] Henry Bromley, Esq and John Bromley, Esq

concerning manors and lands in Hockes Wood, Sidbury and Astley. [2 parts].

Michaelmas 1661

X3614: HASLEWOOD FAMILY AND ESTATE COLLECTION [1354-1959]

X3614/1: STEPHENS FAMILY

X3614/1/4: Deeds [1354-1744]

X3614/1/4/39: Deed re Hopewood, Sidbury, Astley Abbots [1661]

!Source: http://search.shropshirehistory.org.uk/collections/getrecord/CCA_X3614_1_4_41/

Lease of possession of Hopewood, Sidbury, Astley Abbot

Identity

Document Reference: 3614/1/145

System Reference: X3614/1/4/41

Details

Level: File

Date: 19 Nov 1675

X3614: HASLEWOOD FAMILY AND ESTATE COLLECTION [1354-1959]

X3614/1: STEPHENS FAMILY

X3614/1/4: Deeds [1354-1744]

X3614/1/4/41: Lease of possession of Hopewood, Sidbury, Astley Abbot [19 Nov 1675

!Source: http://search.shropshirehistory.org.uk/collections/getrecord/CCA_X3614_1_4_42/

Release of Alveley, Sidbury, Hopewood, Astley

Identity

Document Reference: 3614/1/146

System Reference: X3614/1/4/42

Details

Level: File

Date: 20 Nov 1675

Description: [1] Mary Bromley, Anne Bromley, Frances Bromley, Victoria and Beatrice Bromley, daughters of John Bromley, late of Barborne, Worc, Esq

[2] Henry James, Ridmanley Addams, Worc, Esq

[3] Sir William Bromley, Bagington, Warwick, Knight of the Bath, Thomas Tyrer, Elmley-Lovett, Worc, Esq and William Bowles [Nagley]

Worc. Gent.

Recital: 20 Sep1661

[1] Henry Bromley, Esq, since deceased, John Bromley and Henry James and Thomas Whittaker, gent, since deceased, by the names of Henry Bromley, Holte Castle, Worc, Esq, son and heir of Henry Bromley, Esq deceased son and heir of Sir Thomas Bromley, Knight, deceased, John Bromley, Barbonne, Worc. Esq, another son of Sir Thomas Bromley, Henry James, the younger, Ridmanley Addams, Worc, Esq and Thomas Whittaker, Grimley Worc, Gent

[2] Sir Henry Lyttleton, Baronet and ThomasTyrer by names of Sir Henry Lyttleton, Franckley, Worc, Baronet and Thomas Tyrer, Inner Temple London, Gent

[3] John Tyrer, gent, and John Dovey, gent, by names of John Tyrer, Clinley Lovett, Worc, gent. and John Dovey, Nondley, parish of Alveley,

[4] Humfrey Grove, gent. and John Grove, gent, since deceased, and Katherine Grove, widow of John Grove, by names Humfrey Grove, Hall Close, Alveley, gent, son and heir apparent of Humfrey Grove and Katherine Bromley, daughter of John Bromley.

Rectory inpropriate of Albrighton, to the use of Humfrey Grove and his executors for 1000 years and then to use and behoof of John Bromley, Henry James and Thomas Whittaker and their heirs etc. Also all the messuages, cottages etc. of Sir Edward Bromley, Knight, former baron of the King's Majesties Court of Excchequers, at Hopewood, Sidbury and Astley Abbots. to the use of John Bromley, Henry James and Thomas Whittaker and of their heirs etc forever. May be sold along with remainders of rectory and glebelands in Albrighton at best rates. Monies to be used to give 500 apiece for the 5 daughters of John Bromley if possible, money to be used for their maintenance and education. Lands have been sold but rents still go to the maintenance of the 5 daughters of Bromley. By this indenture, Henry James in consideration of trust and confidences, and request of daughters of John Bromley, releases to Sir William Bromley, Thomas Tyrer and William Bowles being in their possession by bargain and sale for a year, all the manor of Hopewood, all cottages, messuages etc. in Hopewood, Astley Abbots and Sidbury, and all estate title, claims etc. of Henry James in the said premises forever to the same intents and purposes as in recited indenture, and upon the same trusts and confidences.

See above ref 3614/1/145.

X3614: HASLEWOOD FAMILY AND ESTATE COLLECTION [1354-1959]

X3614/1: STEPHENS FAMILY

X3614/1/4: Deeds [1354-1744]

X3614/1/4/42: Release of Alveley, Sidbury, Hopewood, Astley [20 Nov 1675]

!Source: http://search.shropshirehistory.org.uk/collections/getrecord/CCA_X1514_3_1_8_134/

Royal grant of free warren

Identity

Document Reference: 1514/134

System Reference: X1514/3/1/8/134

Details

Level: file

Date: 9 October 1319

Description: York 13 Edward II

Edward II grants to William Burnell that he and his heirs shall forever have free warren in all his demesne lands of langeleye, Rockes and Adelscote in the County of Salop, while these lands are not within the bounds of the royal forest, so that none shall enter these lands to hunt in them or take anything belonging to the warren, without the license and the wish of Williamson his heirs on the royal forfeiture of 10.

Witnesses: The Venerable Father J. Bishop of Ely, Chancellor, [John Hotham] Thomas Earl of Norfolk, Marshal of England, the King's brother, Adoniaro de Valencia Earl of Pembrock, Humfrey de Bohun Earl Hereford & Essex, Hugh le Despenser jnr., John de Somery, Bartholomew de Badelesmere steward of the King's hospital.

By writ of privy seal.

Great seal on tag - recte good impression, verno melted. Chipped.

Docketed: for the Parke fre Warren in Langley Hockes et Addlescotte.

X1514: Catalogue of the Shropshire deeds and papers of the Smythe Family of Acton Burnell [12th Century - 1914]

X1514/3: Deeds - Shropshire

!Source: http://search.shropshirehistory.org.uk/collections/getrecord/CCA_X972_1_1_3_17_1_5/

Exchange

Identity

Document Reference: 972/Fiche 44-44

Document Reference: 972/1/1/470

System Reference: X972/1/1/3/17/1/5

Details

Level: Item

Date: [late 13th century]

Finding Aids: Former reference: 972/221/7/5

Description: Parties: 1 Walter of Heselshawe [Helshaw], lord of Eton [Eaton], and 2 Walter Pestel of Eton

Description: One acre in a field called Horsecroft, i.e. the acre which lies between two acres which 2 holds and the fourth part of Brademedewe. 1 grants this to 2 in exchange for 1 arpents [a French vineyard measure] in Ecroft and a piece of meadow in the Hockes next to Eton mill

Witnesses: Lord William of Tittenley [Titneleye], Reinald lord of Shavington [Shauinton], Thomas of Titneleye, William of Pixley [Pikelesleye], William parker of Stokes, William son of Robert of Eton

Seal: Slot for tag

Physical Description: 1 piece

Language: Latin

X972: LILLESHALL COLLECTION [1145-1931]

X972/1: MUNIMENTS OF LILLESHALL ABBEY AND EARLY DEEDS OF THE LEVESON FAMILY [1145-1600]

X972/1/1: Records relating to the property and administration of Lilleshall Abbey [1145-1557]

X972/1/1/3: Property in Shropshire [c. 1160-1557]

X972/1/1/3/17: Property in the ancient parish of Stoke upon Tern [c. 1265-1512]

X972/1/1/3/17/1: Property in the township of Eaton [c. 1265-1512]

X972/1/1/3/17/1/5: Exchange [[late 13th century]