Lettice Maddocks

portrait
Contents

Personal and Family Information

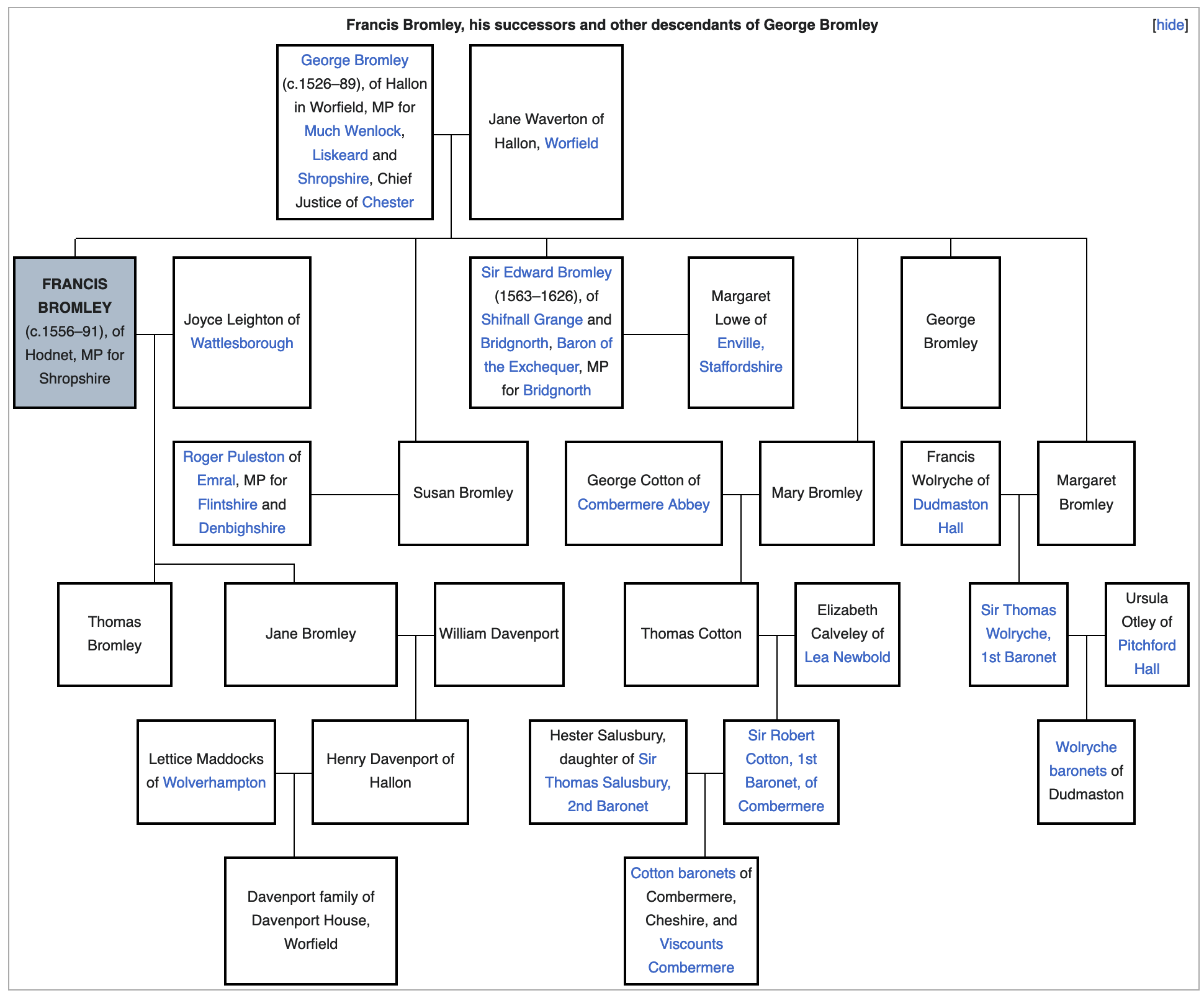
Lettice was born about 1615, the daughter of unknown parents. The place is not known.

Her husband was Henry Davenport. They were married, but the date and place have not been found. They had no known children.

Events

EventDateDetailsSourceMultimediaNotes
BirthABT 1615

Multimedia

media
Francis Brom...

Notes

Note 1

!Stylename: Maddocks, Lettice of Wolverhampton [~1615 - ]

!Source: https://en.wikipedia.org/wiki/Francis_Bromley

Image.